色瑞替尼用量是多少?

色瑞替尼用量是多少?

大约58%患者开始接受色瑞替尼治疗后,可能进行至少1次药物减量治疗,且中位减量时间为治疗7周。
 

若患者不能耐受口服300mg/日的治疗剂量建议停止治疗。
 

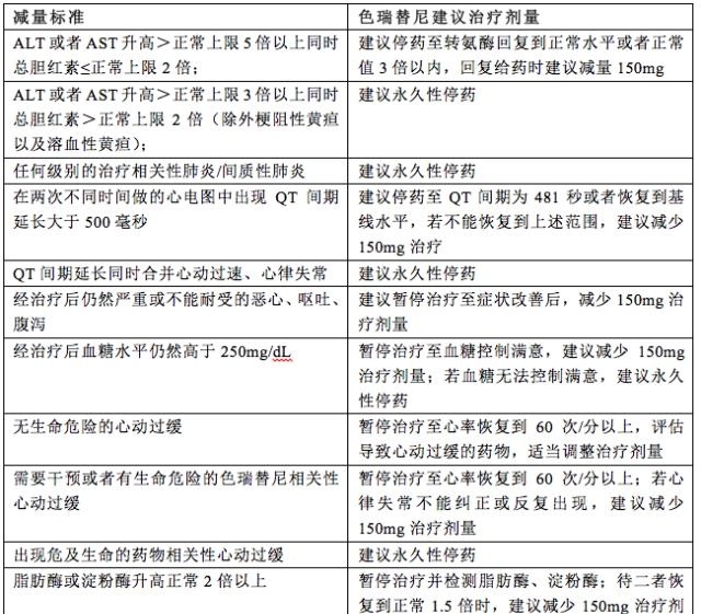
出现以下情况,应考虑减量,具体见下表:
http://www.huayinyiliao.com/seruitini/092721802016.html

相关标签: 色瑞替尼治疗的靶点是什么?服用色瑞替尼必须主要哪些事项?